定制快讯|欧派及其控股子公司对外提供最高8000万元担保
来源: 时间:2022年09月08日 18:04
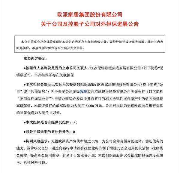
新浪家居定制频道讯9月8日,欧派家居发出公告称欧派家居及其控股子公司,为无锡欧派针对其向招商银行无锡分行申请的综合授信业务所产生的债务,提供8000万元的最高额担保,在股东大会批准的额度范围内,风险可控。

相关知识
定制快讯|欧派及其控股子公司对外提供最高8000万元担保
帝欧家居:对控股子公司提供4.95亿元授信担保
帝欧家居及子公司拟为景德镇欧神诺提供最高1亿元债务担保
欧派家居:为欧派集成5亿元贷款提供连带责任担保
江山欧派:为控股子公司向中国银行开封分行申请授信业务提供担保
梦洁股份:累计为控股子公司提供担保2亿元
远大控股:公司及控股子公司对外担保总余额约72.11亿元
远大控股:为子公司远大东莞提供最高5000万元担保
帝欧家居:为全资子公司提供授信担保
远大控股:拟为控股子公司提供不超过1.1亿元连带责任担保
网址: 定制快讯|欧派及其控股子公司对外提供最高8000万元担保 http://www.jiajubaike.cn/newsview78749.html
推荐即时动态
- 1自建房造价多少钱一平米 2 24995
- 2重磅出击▏欧嘉全屋定制荣获“ 17289
- 3属鼠和属兔的合不合 属鼠的和 16417
- 4大角鹿瓷砖 8438
- 5天天315,品质365!看联 6230
- 6卢森地板2022新品触感系列 6182
- 7骊住水科技第四届进博会访谈实 5710
- 8爱情数字代表的意思大全 恋爱 5696
- 9属鸡男与属鼠女相配吗 属鸡男 5035
- 10世外康养 设计中国度假式居家 4896
即时动态热点排名
即时动态热点
